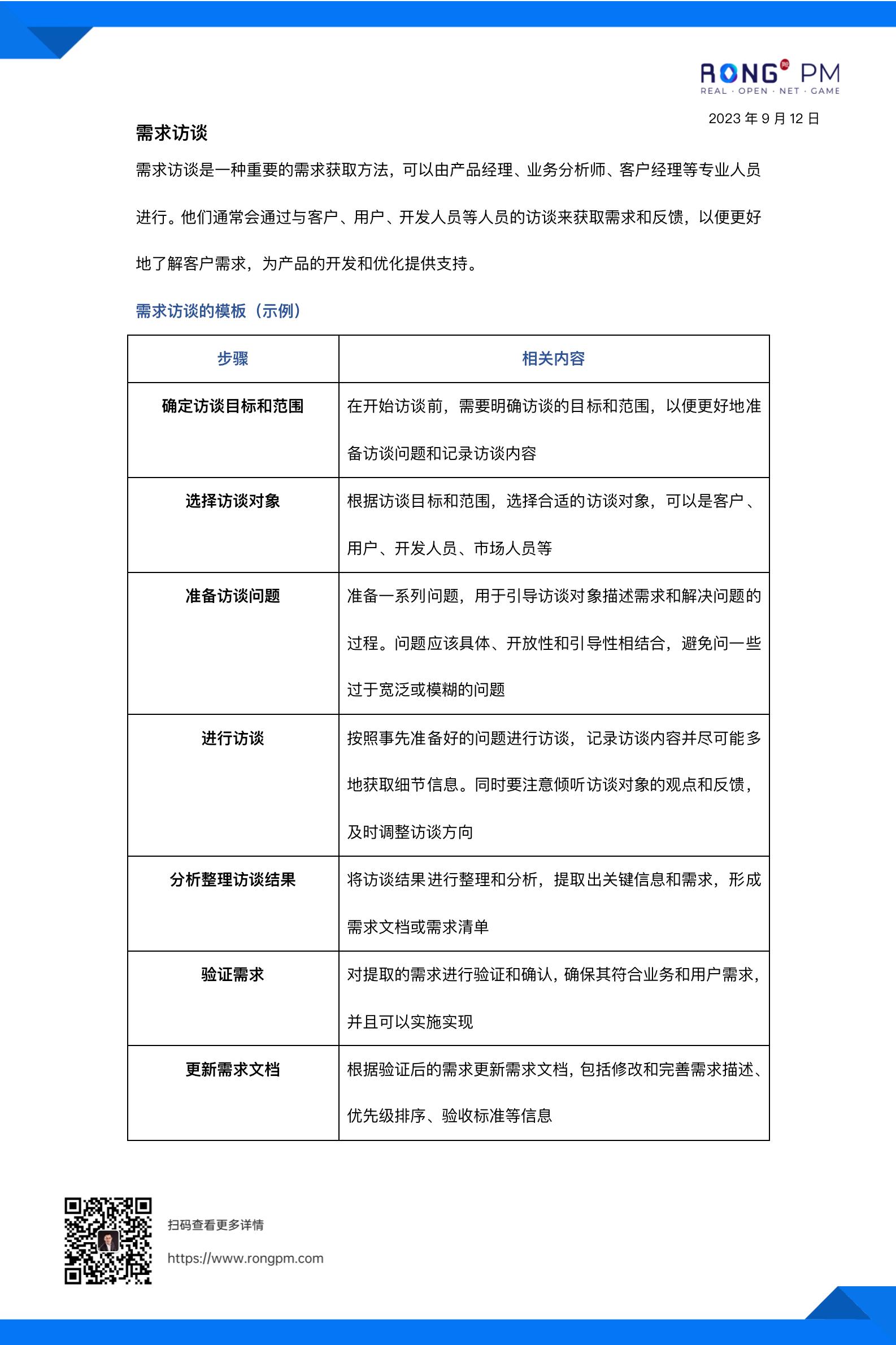
【每日一学 20230912】需求访谈
- 2023-09-12 10:50:00
- 朱美玲 原创
- 1506

发表评论
|
融项目管理
|
移动访问
|