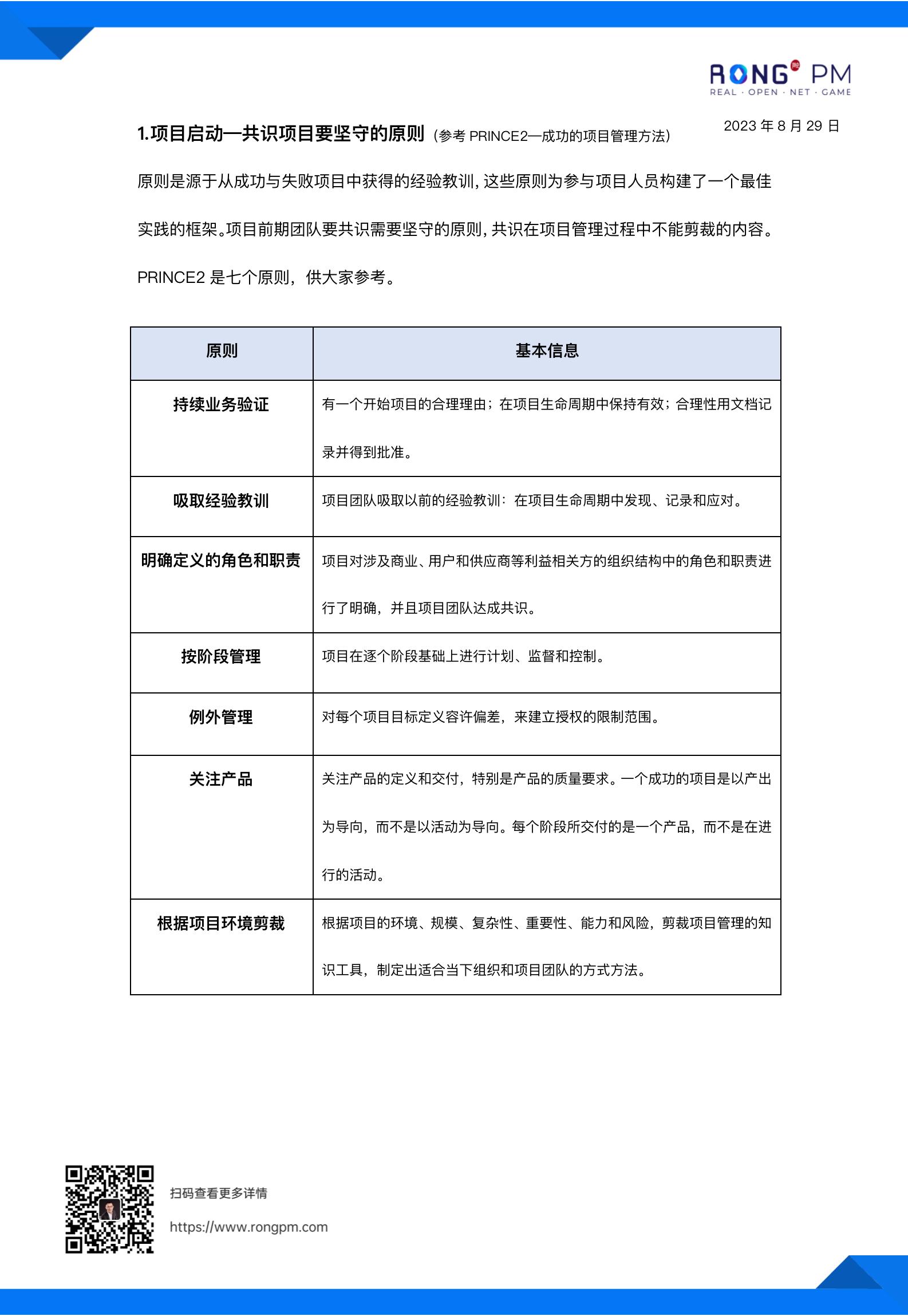
【每日一学 20230829】项目启动—共识项目要坚守的原则
- 2023-08-29 09:42:00
- 朱美玲 原创
- 1350

发表评论
|
融项目管理
|
移动访问
|