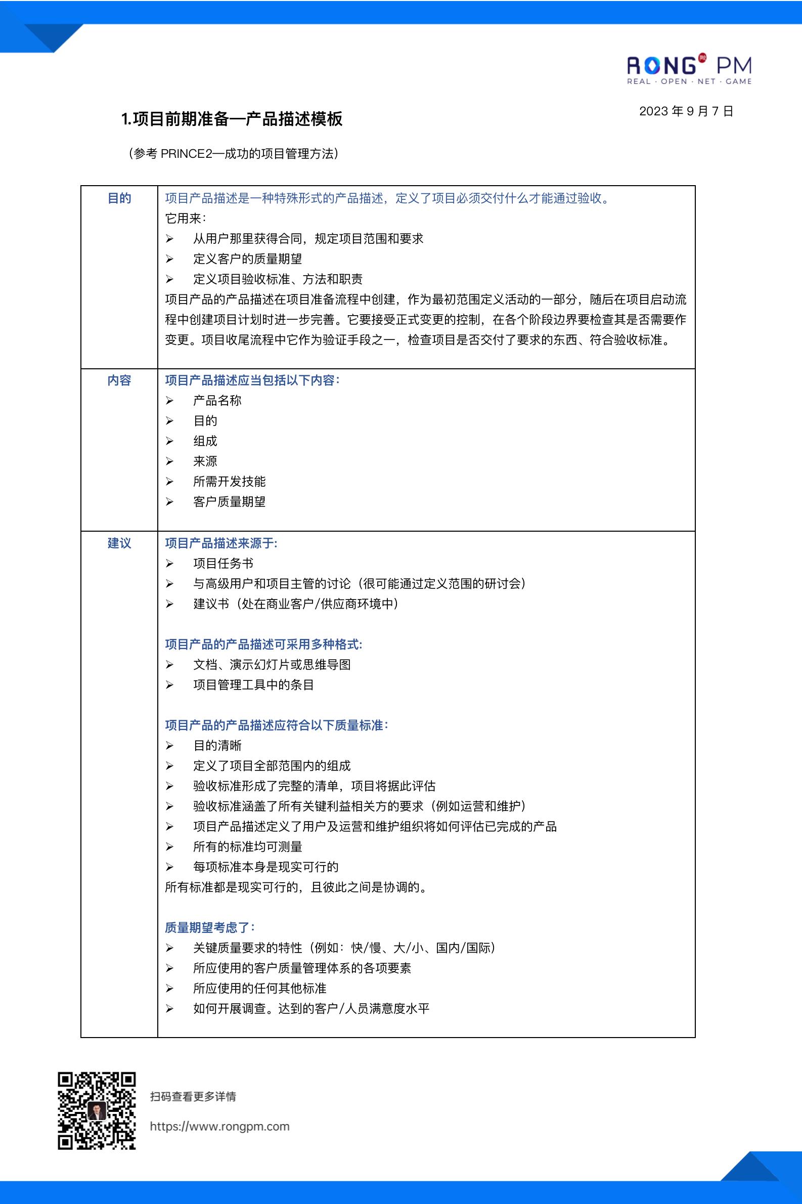
【每日一学 20230907】项目前期准备—产品描述模板
- 2023-09-07 08:52:00
- 朱美玲 原创
- 1566

发表评论
|
融项目管理
|
移动访问
|