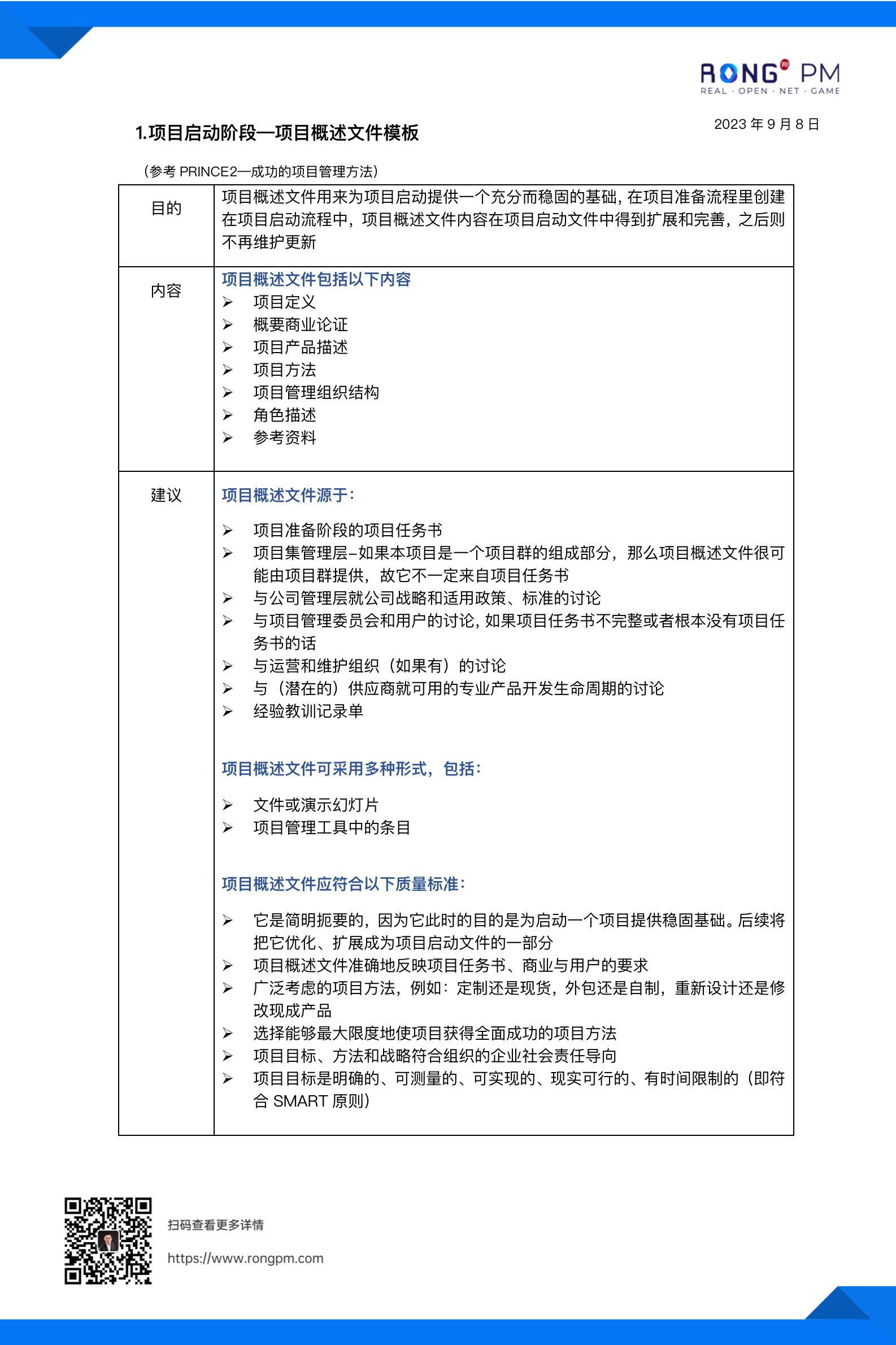
【每日一学 20230908】项目启动阶段一项目概述文件模板
- 2023-09-08 10:58:00
- 朱美玲 原创
- 1491

发表评论
|
融项目管理
|
移动访问
|